瑞森半导体(REASUNOS)应用与选型

在功率半导体赛道,瑞森半导体(REASUNOS)是国产替代的重要力量之一,产品性能可对标国际一线品牌。2025年,有芯电子正式获得瑞森授权代理,热门场景需要的IGBT、SiC、MOSFET,我们都能一站式配齐。为此,我们特地整理这份瑞森半导体典型场景应用及选型指南,如果您正好在评估器件或做国产化备份,欢迎随时丢需求、要报价,我们随时在线!

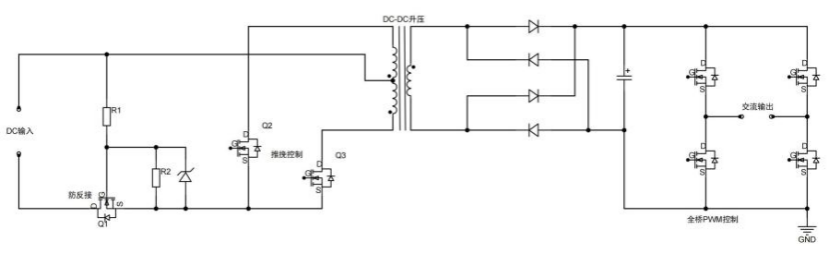
高低压MOS在车载逆变器上的应用
产品应用拓扑图

线路选型推荐
针对上图逆变电路的DC-DC升压电路+控制电路(推挽式)和DC-AC逆变电路提供两个系列的MOS方案:
DC-DC升压电路(防反接)+控制电路(推挽式)
在DC-DC升压电路中,选用MOSFET作为开关器件,场效应管所需承受的最大电压约为20-30V左右,选型时MOS管的最大耐受电压应留有余量一般会选择40V以上的MOS。MOS管推荐使用瑞森半导体低压MOS系列,选型如下:
DC-AC逆变电路(全桥PWM控制)
DC-AC逆变电路的主回路采用的是全桥式结构,和开关管并联的二极管起到保护作用。MOS管推荐使用瑞森半导体高压MOS系列。瑞森半导体高压MOS系列,超小内阻,结电容适中,散热性能好,高温漏电小,高温电压跌落小,广受市场好评。


SiC SBD/超结MOS 在工业电源上的应用
典型应用拓扑图

典型应用线路及选型
工业电源必须满足功率因数校正(PFC)等法定要求,同时PFC拓扑对MOS管的要求比较高,在保证系统效率和温升的条件下,要尽可能的提升系统稳定性用来改善电子或电力设备装置的功率因素,用于提高配电设备及其配线的利用率,以降低设备的装置容量。推荐使用瑞森半导体的超结MOS系列,选型表如下:
采用碳化硅二极管可以提升工业电源的功率密度和效率,实现更高的工作效率推荐使用瑞森半导体的碳化硅二极管系列,选型表如下:

超结MOS/IGBT 在储能变流器(PCS)上的应用
MOS管应用线路&推荐产品选型
储能变流器(PCS)可控制蓄电池的充电和放电过程,进行交直流的变换,在无电网情况下可以直接为交流负荷供电。储能变流器(PCS) 由 DC/AC 双向变流器、控制单元等构成。
针对双向DC-DC高压侧与BUCK-BOOST线路,推荐使用瑞森半导体超结MOS系列:
![]()
![]()
IGBT应用线路&推荐产品选型
针对MPPT STAGE模块的BOOST升压线路,还有INVERTER STAGE模块的双向DC-AC转化器,推荐瑞森半导体的IGBT系列:


碳化硅二极管在光伏逆变器的应用
光伏逆变器的拓扑线路
瑞森半导体碳化硅二极管产品推荐

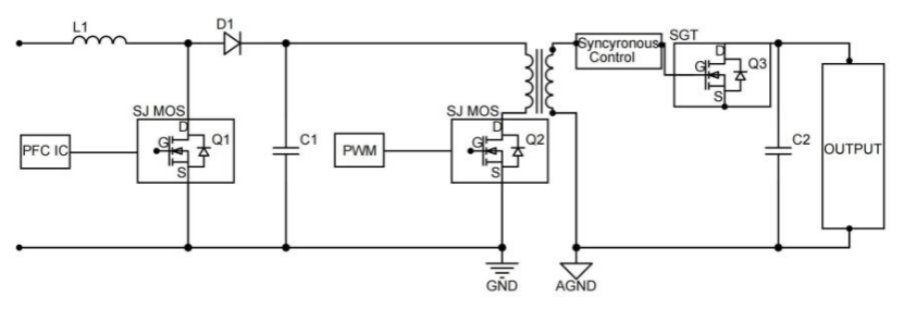
超结MOS/低压MOS 在5G基站电源上的应用
典型应用拓扑
针对MOS管在5G电源上的应用,推荐瑞森半导体两款产品系列:
在PFC线路和Flyback线路,推荐瑞森半导体超结MOSFET系列:由原深沟槽工艺革新成多层外延工艺,具有低导通电阻,优异EMI特性,低损耗,高效率,低温升等特性。能够显著降低高电压下单位面积的导通电阻,进而降低导通损耗。同时,超结MOSFET拥有极低的FOM值,从而拥有极低的开关能量损耗和驱动能量损耗。
为适应电源系统高效率小型化的需求,同步整流线路图推荐使用瑞森半导体低压SGT MOS系列:采用SGT沟槽屏蔽栅设计及工艺制造技术,具有更高的工艺稳定性和可靠性及更快的开关速度、更小的栅电荷和更高的应用效率等优点。
推荐产品选型
针对5G线路图的PFC线路和Flyback线路,推荐瑞森半导体超结MOSFET系列。
为适应电源系统高效率小型化的需求,同步整流线路推荐使用瑞森半导体低压SGT MOS系列。

低压MOS在无人机上的应用
典型应用拓扑图
在驱动电机运转时,其原理可以简化为有3组MOS管工作,组内分上下管,不同时导通。不同组内的上下管按照特定时序导通,进行换相。当换相频率逐步拉高时,无刷电机的转速也会随之上升。再通过机身上的各种传感器来收集机身姿态信息,经过处理器的计算,完成高度上升,悬停,降落等一系列动作。
典型应用及选型推荐
针对无刷电机中mos管的应用,推荐使用瑞森半导体低压MOS-SGT系列,其优势:
- 采用SGT 工艺,突破性的FOM优化,覆盖更多的应用场景;
- 极低导通电阻,低损耗,高雪崩耐量,高效率。
- 可根据客户方案需求,对应器件选型档位,进行支持。

关于瑞森半导体(REASUNOS)
瑞森半导体起步于2007年,致力于为全球客户提供功率半导体整体解决方案,产品涵盖碳化硅MOS、碳化硅二级管、硅基平面MOS、超级结MOS、中低压MOS、LED驱动IC、电机驱动IC和系列ESD&TVS静电保护器件等。在集成芯片领域,国内首创单级大功率400W高PF无频闪LED驱动IC,是具备较强竞争力、自主创新的产品。在功率器件领域,就更高耐压、更大电流,模块化等发展方向以及SiC MOSFET、GaN HEMTs系列持续投入研发中。
依托超结MOS、SiC与电源管理IC的技术沉淀,瑞森已能与英飞凌、安森美等国际品牌同场竞技,在性价比、本土供应链和响应速度上优势明显。
- 工艺保障:瑞森半导体的军标生产线(GJB548B-2005)确保产品可靠性,在高温(-55℃至 + 150℃)、高湿等极端环境下仍能稳定运行。
- 能效领先:超结 MOSFET 和 SiC 器件的能效指标达到国际一线品牌水平,例如 RS65R190F 的优值系数(FOM=Rds (on)*Qg)比英飞凌 IPD60R190C7 低 15%。
- 客户合作:除九阳、公牛等消费电子品牌外,瑞森半导体已进入宁德时代、比亚迪等新能源头部企业的供应链,为其提供车规级功率器件。
2024年度瑞森半导体进一步完善了产品线,实现功率器件硅基和碳化硅基产品线实现全系列覆盖,尤其是低压MOS、超结MOS等系列开发出不同工艺平台的产品,电源管理IC产品线开发出LLC恒压芯片和新型的双管反激芯片推出,填补自身在高端电源管理领域的部分空白,进一步开拓市场及应用领域。
应对新型功率元件、先进封装、高端芯片的市场行情,今年瑞森半导体将布局新型功率器件,如适用于无人机、机器人、智能家居、人工智能、储能等增量领域的新品;布局电源管理芯片,包括适用于PC电源、服务器电源、高端照明等产品。通过与有芯电子的代理合作,双方将在国产芯片替代浪潮中深度协同,为行业发展贡献更大力量。更多产品需求,欢迎联系我们!

联系有芯
电话:18100283063(余先生)
邮箱:owen.yu@rightic.cn
地址:深圳·福田-多丽工业区科技楼101

